关于史实真相与历史真实问题的辨析——以镇江之战的海龄殉难事件为例
摘要:在鸦片战争时期的镇江之战中,守将海龄殉难事件一时竟成聚讼之谜。在史实真相查实后,朝廷对海龄的嘉赏赐典,却遭到士民抵制。镇江民众抵拒的关键问题并不在其死亡之细故末节上,而依然聚焦于“尽忠殉国”大节方面。海龄悲剧性地自杀或自焚的史实真相,并不能成就其“尽节尽忠”的人生定评。时人在日常生活中琐碎片段的场景记录,已经立体地呈现了他原本鲜活而真实的形象。镇江失陷及其失陷后的惨剧与海龄“误国殃民,莫此为甚”的行为有着密切关联。海龄殉难的史实真相无法遮蔽历史的真实。
道光二十二年(1842)六月十四日凌晨,在6000多名英军的强势攻击下,1600名守城旗兵全军溃败,镇江失陷。驻守镇江的旗兵副都统海龄(郭洛罗氏,满洲镶白旗人)自焚而亡后,却传言纷纭:“有谓其为乱兵所杀者,有谓其并未死而匿丹阳者,又有谓其已削发为僧者。”[1]一时竟成聚讼之谜。朝廷谕令严查核实,后经多方查证,证实了海龄自焚殉国的事实,朝廷发布了恤典奖赏并诏令将其入祀,但却遭到士民强力抵拒,反对将其入奉祀典。围绕海龄之死及其入祀形成的官民之争,持久不息,舆论鼎沸。这位“竭尽全力,战败之际又举家自尽,按传统道德可谓尽忠成仁”的将领,一百多年来却一直因“名声不好”而“口碑恶劣”。[2]尽管“有人极力要把他封为爱国的战斗英雄,就像对林则徐和裕谦那样”,但是历经百年岁月磨洗,“在中国人的大众记忆中,从来就没有认可过他的这一称号”。[3]就事件本身而言,关键史实的厘清并不困难,但史实的真相并不等于历史的真实。因此,这一特定历史事件的形成及其延展,在史实真相与历史真实之间,为我们的历史认知提供了足够的讨论空间。
“镇江之战是鸦片战争的最后一战,就军事角度而言,战争实际已经结束了”。[4]即使对于一路掠杀而来的英军而言,镇江之战的惨烈也是罕见的:“攻占城墙是场惨烈的战斗,而攻陷整座城市则是令人惊骇的惨剧。”[5] 而镇江守将海龄的结局却以另一种惨象呈现:
在镇江城的废墟里,海龄消失了。一种说法是,他断定已经彻底失败了后,回到自家中,把公文堆在一起点燃,他坐在大火中烧死了……另一种说法则声称他(先杀死了他的妻子和孩子们之后)上吊自杀了。还有一些人怀疑他不是自杀的,断言他是被自己的部下杀死的。[6]
伴随着镇江战火的停息,关于守城将领海龄死讯的各种传闻,就其大要而言,则有如下数种:
朱士云《草间日记》称:“当海走南门时,城上一旗人呼曰:‘大人受国家厚恩,不得尔也。苦劝其督兵巷战,拼一死以报国。’都统若为弗闻也。”“海见北门已破,遂趋南门作得胜状,大呼速追,冀出南门求脱,以泥塞门不得启,遽易小轿走小教场,不知所终”。[7]
隐园居士之《京口偾城录》记载:“破城后,郡民纷传都统遁去。营中逃弁则云:‘自焚。’然皆无实据。忽有商绅颜崇礼、郭湘等十六人,密具结,详请恤典。颜故通夷汉之使以赂免扬州者也。然陷城时,十六人大半不在,在亦不能知。传曰:‘乃知之矣。’时传颜亦不信海之死,因间语大宪,某大宪叱詈之。颜惶惧,遂为此以解某嗔。郭则其侄某代书名。”[8]
亲身经历此劫难的杨棨记载,“在围城中六日,城破又十日,而后出”。其所作《出围城记》所记当为亲历亲闻亲见之事:“书于离乱之状,言之特悉。”《出围城记》称:“海陵家属避居金坛,遣家丁至丹阳为报自尽。阳令不受牒,仍回金坛。坛令受之,转报大府。其时两翼协领亦报海陵(龄)全家殉节。”[9]
当时入幕奕经府中参与机要的贝青乔,在其《咄咄吟》中称:“14日英夷登陆,直入北门,海龄已为乱兵缚投诸火。”[10]
《英人强卖鸦片记》记述为:“海龄之死,言者不一。魏源谓:‘镇江繁富十万户,海龄禁难民迁徙出城,有出城者皆挟刃而搜之,日捕诛城中汉奸,阖城鼎沸……贼攻入南门,(佯攻北门,而潜入南门),守兵皆溃,贼先焚满营,驻防兵等易汉奸妇人衣以遁,海龄为乱兵所杀’。”[11]
《道光朝筹办夷务始末》记述:“镇江城陷,物议沸腾,佥谓副都统海龄因查拿汉奸,误杀良民,至不计其数,以致人心不服,哗然而起,将海围住……至海龄之死,竟有谓被民戕害者。”[12]
前述《草间日记》《京口偾城录》《出城围记》为当事者所记,“三君其时身在围城”,虽不曾“目击其事”,[13]却也为当时所闻之事。“海龄殉难事,当时殊多谣言:有谓其为乱兵所杀者,有谓其并未死而匿迹丹阳者,又有谓其已削发为僧者”。[14]海龄之死的各种讯息一时聚为焦点,口耳相传之外复有揭帖张扬,耸动时论。《镇城竹枝词》传曰:“都统何尝尽难臣,传闻已做出家人。儿郎漫领棺材验,冒认他尸作父亲。”[15]
“镇江城陷,物议沸腾”,群议汹汹。在整个鸦片战争期间,清军败绩连连,将领阵亡众多,如海龄之死这般争议者却十分罕见。“且前此阵亡殉难总督如裕谦,提督如陈化成、副都统如长喜(乍浦),以及总兵以下大小员弁,既死之后,未有不曲为原谅者(那怕平日即办理不善,亦可稍加谅赎),何独于海龄情事,追咎不已?”为此,山东道御史黄宗汉朝堂奏劾,要求彻查:“此中关系海龄一身之节义者犹小,关系天下民心之好恶者甚大。”[16]
就镇江之战阵势而言,战役本身和守将海龄的败局几乎是注定的:英军4个旅6905人,另有数百名海军人员,复加以先进的武器和周密的谋划;而清军守卫兵力总共不到5000人,且武器落后,内部指挥协调不力。当时对战败责任的追究没有成为热议之论,但镇江沦陷时统领旗兵守城的海龄境况究竟如何,对于朝廷而言却成为至为紧要之事。在镇江城内士民纷传各种信息之时,朝廷在第一时间获取了源自钦差大臣耆英的奏报:
逆夷复分数股攻城,西南两门见有火起,刘允孝带领湖北官兵,分往救应……镇江府西南两门被夷攻破,刘允孝因天晚不能前进。至副都统海龄及城内文武,均不知下落等语。适常镇道周顼亦来谒见,禀诉情节,核与齐慎等所述大略相同。[17]
比上述稍晚一日的是参赞大臣齐慎的奏报:“镇江府城被逆夷由西南门攻破,城内城外房屋多已燃烧。副都统海龄督率旗兵堵击,身受重伤,旗兵伤亡不少。惟见四门已开,城内人民纷纷逃逸……副都统海龄并城内文武官均不知下落。”[18]与此同日,两江总督牛鉴又奏报朝廷称:“该逆用大炮攻击,又用梯登城开门,释放百姓。径趋满营,惨杀弁兵,城中竟夜火光不绝……副都统海龄、镇江府知府祥麟、丹徒县知县钱燕桂亦不知下落。”[19]与此海龄“不知下落”的讯息不同,江苏巡抚程矞采同日上奏说:“京口副都统海龄在城内抵御不住,当时遇害。镇江府城即已失守,府县不知下落。”[20]此奏折将海龄与“府县不知下落”完全区分开来,明言其力战而遇难。显然,前述与战事相关的大臣奏报均称海龄“下落不明”,有将失城之责推卸于其的意图,只有程矞采的奏报为其略有开脱。
在程矞采奏报几天后,耆英又专折上奏复陈海龄“尽节情事”:
京口满兵自城陷之后,纷纷逃窜丹阳一带……今奴才陆续收集官员兵丁九十二员名……惟查询收集京口满兵内,有领催扎明阿知副都统海龄下落,当即诘问,据称城陷之时,海龄将堂印交与印房骁骑校祥云,海龄随入内,同伊妻并十九岁次孙皆在署内自缢尽节。其海龄之十九岁次子并十七岁女儿,经祥云同扎明阿,由署内后墙带至漆匠王姓家内藏匿,复送至海龄跟役黄二家潜住。其堂印经祥云掷于署内井中,祥随即投水,(朱批:可悯!)扎明阿改装逃出。[21]
耆英这份奏报既纠正了此前所奏“下落不明”的不实之词,也呼应了巡抚程矞采的陈奏。在朝廷看来,海龄在镇江之战中已算是尽职尽忠,遂发布上谕:“该副都统为国捐躯,忠义可嘉!著加恩照都统例赐恤。”[22]当然,朝臣呈报的内容未必精核,比如海龄何以与十九岁次孙一同殉难,却又将十九岁次子托人带出?祥云为何受托带出其次子并女儿却不一同带出堂印,反而多此一举将之掷于水井?其中所述细节也颇令人疑惑,有待确证,但其所言海龄自尽殉难之事实则大体不错。据英方所记可为互证:
驻防的满洲人当中,幸存的大概无几。副都统海龄在他自己的寓所里从容地烧死在临时搭成的火葬堆上。这是从满洲弓手们昔日战无不胜的英武气概中射出的、在消逝中的最后闪光;他们的威武是摧毁了,从此以后他们就再也不能在战斗中称雄了。[23]
作为入侵者的记述应是实情实景的见证,不可能掺杂美化的主观因素。奥特隆尼在其《对华作战记》中记述道:
马礼逊先生观看了扮演这种野蛮的英雄主义的情况。他在灰堆里和没有烧尽的木柴堆里看到了这位壮烈牺牲者的尸体……头骨还未完全烧掉,四肢虽已烧去一部分,但原样子还可看得出……这位英勇的人物就这样死去了……在世界历史比较黑暗的时期,像他这样为国牺牲,可以称为英雄,还可以当作神来祭祀。[24]
在镇江战事结束两天后,英军专门去察看了海龄“自焚殉难的废墟”,并在此获得了更为重要的一份证据:“在草堆中发现一人,查明这人是都统的幕僚,随身带了重要文件。他被当战利品押上了‘皇后号’,并搜出了他带着的公文,并翻译出来。他以沉痛的心情追述他已故主人的事迹,称他为最高尚的人。”[25] 正是据此人所述,英人极尽虔敬之情地描绘了海龄自尽时的情景:“他像古罗马人一样,自己坐在大厅里,在一切都完蛋的时候,要求他的忠仆服从他最后的一个命令,放火烧屋。”[26] 因此,比勘多方史料,虽然细节之处并不一致,但“海龄战败,亦自投火中死”[27]的史实真相足可证实。
然而,朝廷的褒奖无法平息士民的愤情,“数月以来,物议滋起,几于众口一词”。[28]正是在民间舆情沸腾的情势下,御史黄宗汉挺身上奏,要求查明海龄死情与镇江城陷之因,“请旨饬下确切查明,据实具奏,以靖物议而固民心”。[29]黄宗汉的奏折提出几个关键要点:其一,镇江城陷,物议沸腾,实因海龄误杀良民所致,以致“百姓复与驻防官兵为仇”,英军乘势入城,“镇江失守非抵御不力,乃民心先溃散也”。其二,海龄之死竟有谓被民戕害者,数日以来几于众口一词,恐非无因。阵亡官兵众多,即使平日办理不善,果系殉难,亦可稍赎前愆,“公道自在人心,言之者不应如此痛恨”。其三,海龄果若酿成事变误国病民,却“幸邀恤典,建立专祠,忠良之气何以奋兴?民心何以永固?”[30] 黄宗汉奏折震惊朝堂,朝廷严令相关责任官员彻查落实,究明因果。军机大臣下达给江苏巡抚程矞采的谕令,明确要求将“镇江如何失守?海龄是否被戕?确切查明,据实具奏。不得因海龄已死代为弥缝,亦不可因乱民较多意图消弭”。[31]事实上,除黄御史奏折之外,朝廷也发现来源不一的奏报的确与耆英、牛鉴、程矞采所报详情均不相符,故在严令之外也有所体谅:“想该大臣等仓猝之际,或凭员属禀报,或据传闻入奏”,既不能详细确查,“以致彼此参差,不能画一”,是故将奏折交耆英等阅看,“准其再加察访,详晰声明”。[32]朝廷严查密令分别传递到巡抚、总督和钦差等重臣手中,相关官员自不能“仓猝”奏报。一个多月后,江苏巡抚程矞采经复查奏报朝廷:“该副都统从城上回署中,即与其妻及次孙自缢,彼时各处起火,衙署旋被焚烧,尸骨仅存骨殖,实非被民戕害,亦非该副都统激成内变,以致该夷匪乘势入城。”[33]显然,程矞采的奏报内容与前番奏陈大体一致,肯定海龄属于尽忠殉难,但闪烁其词处却隐伏着海龄必不可少的咎由:
夷船抵达镇江东马头,经旗兵击退后,京口副都统海凌(龄)即将城门关闭,搜查汉奸,居民吁求开城不允,颇形怨望。并该营官兵拿获多人,发交理事同知全兴讯供,该副都统即将带有器械及形迹可疑者正法十三名,其中不无冤滥。该副都统率同家属殉难,原情不无可矜,而罔恤民艰,办理实形乖谬。[34]
这份精心措辞的奏折关照周全,既不否认此前所陈内容之不实,也适当认可黄宗汉奏劾内容不无所据。
比程矞采奏陈稍晚一段时日,由耆英、伊里布、牛鉴共同署名的奏折声称:对于御史参劾奏折内容与臣等原奏情节悬殊一事,“万不敢回护前奏,扶同掩饰,反蹈欺罔”。他们同时特别强调此番调查精详慎审,重在求证海龄死难之事, “至副都统海龄有无妄杀无辜,激变良民,先经臣耆英于常镇道周顼禀讦案内,委员讯有端倪”。关于海龄之死详情,此奏报以证据为要:关于海龄自缢身死,一经协领武忠阿供明,并据催德明等14人潜入镇江寻得尸骨,检获葛纱袍襟残片为据;同时又严讯109名满营官兵,并传其家人康禄、仆妇吴氏,均证实海龄夫妇在东间房自缢身亡,其子及其女并次孙均在西间房自缢;复又查询扬商颜崇礼和绅士郭湘等16人,并出具切结,明晰结案。当然,耆英等人对朝野“腾议”和御史弹劾也有所回应:“拿获形迹可疑之十三人概予骈诛,办理殊属草率失当。其所以身后犹不免怨读言,物议沸腾者实由于此。”但海龄“阖门殉难,大节无亏”,故请朝廷依前旨仍给予赏恤。[35]随后耆英等大臣复将京口阵亡清单奏上,朝廷颁布上谕:“海龄固守镇江,拿获奸细,办理草率,原有应得之咎。惟既阖门殉难,大节无亏,著仍遵前旨,照都统例赐恤。”[36]前后经历近3个月,此案以维持原褒奖,由地方官建立专祠入祀了结。
然而,朝廷几经查核的定论依然受到士民的坚挺抵拒,“异说纷论,今尚未已”。[37]《横山乡人稿》质疑道:所举证据前后矛盾,既然“旗兵复查,谓骸骨已尽,其所据以为证者,仅袍襟一角”,而“先之所云‘寻获其尸’,又似骸骨未尽者,令人疑莫能明”。对于耆英所举“绅商十六人具结”之证,《京口偾城录》提出:城破之日,郡民纷纷逃遁,颜崇礼等绅商16人大半不在城内,“在亦不能知”;而其中绅士郭某由其侄代书名,“知颜等具结,皆以贿成矣”。故此,镇江士人“蒿目痛心,明言海龄当日以杀人为事,戮及无辜”的种种叙事“是真实录矣”。[38]海龄之死之所以激起时论之争,且持久不竭,究其根本点不在于其“自缢”或“自焚”的最终了结。“海不死则罪重山邱,死亦其所自取,其罪不在死与不死”。[39]镇江民意所在,早已在海龄日常行为举止中形成了基本认同,士民围绕其恤典持续追究者,并不在其死亡之细故末节,而依然聚焦于“大节”上:
其一,镇江失陷,海龄难辞其咎。“京口副都统海陵(龄)闻浙之乍浦失守,杀驻防兵殆尽,惊惧无策……己身亦不敢居署中,移住故将军府,犹恐人知,又移至府旁吉祥寺,安床佛殿后,每夜亲兵四十人执刀围护,始能安寝。及闻宝山、上海之失,愈益惊惧,从此绝不出城一步。所统兵弁亦不令其出城一步”。[40]英军舰船进驻江阴后,镇江势危,“兵备道周及参将某陆续调兵防鹅嘴,吾邑大港江口团聚乡勇防江,而都统仍深坐城中,为醇酒妇人之乐,外事不问也”。[41]其二,纵兵杀民,残暴良善。英军围攻镇江之际,海龄不思官民协力防守,反而敌视镇民,“虽亦调兵防守,然仅于城四门添设枪炮外,向城中日夜捉行路者作汉奸而已(每有妇人孺子见旗兵惊走,即追而杀之,向都统报功获赏矣)”。[42]其部众“纵兵巡奸谍,良懦多被捕杀,百姓哽咽”。[43] “更有甚者,出入城门处,架刀对立,令民从刀下行,稍举首触刃流血被面……人方络绎行,突然闭门,有子弟出而父兄闭入城内者,有妻女出而丈夫闭入城内者,城内外呼号之声,惨不忍闻”。“凡所出入,城门赂开,其价甚昂”。[44]其三,专断横暴,与同城官员势同水火。一方面,海龄以闭城坚守为计,“且疑城内多伏汉奸,日执平民诬杀之。丹徒知县钱燕桂从旁婉讽之,亦叱为汉奸”。[45]对常镇道周顼更极尽凌辱:“海龄以其不附己,拒之入,目为大汉奸,至以兵搜县署,执其贱者七人。”[46] 另一方面,大敌当前,作为守城主将,“海龄又拒齐慎、刘允孝,使战城外,惟以驻防兵守城”,[47] 因此,当镇城危急之际,“参赞齐慎及牛鉴、刘允孝驻兵丹阳,互相瞻顾”。[48]

海龄驻守镇江已近两年,镇江民众对其作为和行事早已深知。在海龄治下的镇江,论防守之谋,则“多与兴师数万,日费不赀,而战船、造炮、制器、火攻,竟同儿戏。即海公莅任时,亦由圌山鹅鼻嘴察看地形,夫事未成而策之则易已”。[49] “敌至,愚者只阖户坐守,曰:事苟有失,非我之罪也。吾不知海都统二年以来,所勘何地,所练何兵?圌山营何以无一卒,何不与县令早计军食,乃日争瑕隙。夷船蔽江,何不与士卒共鞍马,尚安舆以逍遥。夷人登岸,城外犹强,一接刃何不自信其夹攻之说?夷方乘城,何不亲守要害,何先趋南城,众溃莫御,使万民肝脑食鸟鸢,骨肉割楚越?”[50]在强敌围困的危难时刻,海龄治下的镇江竟上演如此之怪象:“道府县家眷皆早徙,即本地土豪与官往来者,得其喻指,十五移去,乃惟柙无确实闻见之民,授虎狼咀嚼……徙居一事,强遂者每以为不然,顾欲徙者何?畏淫毒也。畏淫毒之人若何?必良民也。良民非万不得已,孰肯弃其居室生产,远其坟墓亲族,流转沟壑哉?古者忠义激发,民愿与同死,智勇足庇,不召而至者数万家。故有跪拜求入城者,有兵败而民襁负以随者,彼何以奋?此何以逃?”[51]以至于“城中扰乱,几成火坑,百姓惟恐英夷之不破城也”。[52]历史的真实竟然如此惊惧和吊诡!
布罗代尔通过梳理和解析纷繁迷离的历史现象,领悟出深刻的历史认知:“惊天动地的事件常常发生在一瞬间,但它们不过是一些更大的命运的表征。而且只有根据这些命运,事件才能得到解释。”[53]历史事变常常突发于人们的意料之外,相对于人们日常生活的可熟见与可预知,它的瞬间爆发被定格在历史进程中的“非常”事象上。
镇江城横遭“淫掠之惨”的“乱离之状”,实属史所未有的非常之变,海龄之死则是其非常之变中的变故。无论朝廷列祀所据还是英人的现场景况所述,不过是疏离了日常生活的历史事变的“瞬间”记忆。面对晴天霹雳般的惊人的历史事变,人们惯常聚焦于个人的作用与行为,而常常忽略了对事变之所以形成的日常生活进程的深究。正如布罗代尔感到遗憾的那样:“我们会不注意历史的潮流——那些活水。”[54]恰恰是这些隐伏于日常生活中的“最轻微的运动”,它的日积月累形成的力量,最终掀起了历史事变的浪涛。当“历史的东西则被看成是某种脱离日常生活的东西,某种处于世界之外和超乎世界之上的东西”[55]时,历史认知必然走入“不可知论”的陷阱。
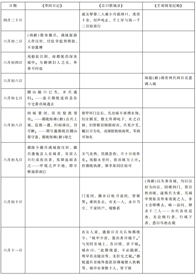
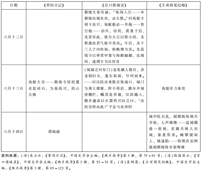
日常生活的点点滴滴的琐碎记述,恰恰深深地印刻着海龄立体的形象和社会性定评。朱士云所撰《草间日记》比较翔实地记录了事变发生前的日常生活景况,尤其精详于海龄的日常行为记录。《草间日记》记述:道光二十一年(1841)五月初旬,城中富户及有权势者已迁去“外方”他居,“副都统海琳(龄)令其迁也”。[56]而普通居民则遭受海都统及其属下兵士百般凌辱:海龄“散布旗兵,满城捉路人作汉奸,付邑宰监禁拷掠,不容置辨……邑宰钱稍晓事,明其枉,多所宽释,而都统恶其不附己,径欲提兵并捉邑宰,目为大汉奸居功矣,赖其下谏止之”。[57]此后,日有所记,且多关乎海龄日常行止。如“六月,初四日,夷船驻江阴,而都统仍深坐城中。为醇酒妇人之乐,外事不问也。……初七日……是夜二更时……圌山隘口已失,乡兵逃归……连日都统连府县各令宅眷出城逃去”。[58]日记将朱士云所亲历亲见亲闻的生活情景和即将发生事变的孕育过程,不经意地书写记录下来。显然,海龄构成了整个事变形成和演进脉线的中心人物。日常生活中琐碎片断的场景记录,已经立体地呈现了他原本鲜活而真实的形象。如果说日记受限于个人的眼界,所述内容毕竟太过局限的话,那么,不同文本关于同一话题记述的比较,则应该具有相对较高的可信度。以三种时人所记道光二十一年的文本内容列表如下:



尽管三种文本所记详略不同,各有侧重,但在关于海龄形象和作为的记述方面却有着惊人一致性,即视民众为寇仇的海都统已经是镇城民众的集体记忆:“杀人都统已传名,处处惊闻共不平。枉食皇家多少禄,忍心如此害苍生。”[59]官场中人也有同样评断:海都统“罔恤民艰,办理实形乖谬”。[60]在日常生活的琐碎、重复且长程性累积记忆中,已然呈现着这一历史事变的基本走向及其结局;瞬间发生的历史事变的偶然性,无法改变也无法掩盖既成的历史必然。
面对历史的真实,海龄最终悲剧性地自杀或自焚的史实真相,并不能成就其“尽节尽忠”的人生。“镇城经此蹂躏,破碎不堪,非夷人破碎之,镇人自破碎之也”,而守将海龄于此则“误国殃民,莫此为甚”。[61]汉娜·阿伦特说过:“真相是由多个相互抑制的部分所组成。当这些部分全部显示的时候,真相不显示偏向性;而当部分显示的时候,则带有偏向性。”[62]部分的真相比谎言更可怕。朝廷精心查核并昭告的“该副都统为国捐躯,忠义可嘉”[63]的恤典,断然无法获得镇江士民的认同。《京口驻防閤营将士祭都统海公文》以其不得不死者三,不容不死者五的论断,集中表达了基于“天理民心”的评判:
自公作镇京口也,移气体则车马宫室,养威重则鼓吹旌旃,自在优闲,久享太平之佚乐,流离奔迸,争禁旷野之风烟,公之不得不死者一也。况复须既割矣,恒引镜以自怜,服其变矣,悲翎顶之永捐,犹且畏首畏尾,更无余地以周旋,公之不得不死者二也。尤可痛者,时当抢攘新购婵娟,聊寄情于少艾,冀稍缓乎忧煎,今则营空不返,镜破难圆,马革纵赊,夫生命蚕丝不尽其缠绵,公之不得不死者三也。
然以我公之遇事不惊,守身如玉,未尝不忍,尤让诟以冀性命之少延,无如公之眷属心目悁悁,竟衰麻而受吊,开下邑之灵筵,公之不容不死者,又其一。重以褒恤之恩纶既下,劫灰之余烬争传,公之不容不死,又其二。白简惊心,弥缝无计,青燐未燿,疑案终悬,公之不容不死,又其三。幸而觅死无据,通神有权,买子虚之铁案,挥儿戏之金钱,措大沾夫润泽,当事脱其罪愆,公之不容不死者,又其四。加以灵宫大启,鸟革翚翩,义烈震乎寰海,英声薄夫云天,公倘逍遥人世,寄迹林泉,则春秋享祀,执灌献者于何告处?公之不容不死,又其五也。[64]
事实上,在镇江布防问题上,本来存在足够的时空优势。当英国舰队驶入扬子江江口后,“还有一段相当长的时间”,足可从容布置,甚至英军也认为“中国军队在沿江一带对我军所进行的抵抗,一定比沿海各地所进行的要高明得多”。[65]一方面,运河南北两段有极为方便的运输便利,另一方面,有四十多天充足的时间。然而,这个英方曾考虑到的问题,作为镇守主将的海龄却毫无关切,只不过“建立起两座没有多少价值而又无法支持的炮台而已”。以至于让英军感到意外:“如果清政府将威力很高的大炮排列在那许多地方,那样,我军拥挤不堪的舰队,必会蒙受极大的不利。”[66] 令镇城民众愤恨无比的是,海龄非但毫无军事布防,反而一意祸乱镇城。“海苟自省庸愚,早为访度,当不至此”。[67]
海龄殉难之案所包含的复杂的社会文化内容,具有令人思考的意义。海龄在赴死的一瞬间,无论是跃入火焰时的无惧,还是引颈自缢时的无奈,都难以弥合日常生活中种种残民以逞给民众造成的巨大伤痛——这是其最真实也是最本质品性的体现。后世学者试图以抗英的“民族英雄”图谱来安放海龄,甚至还有以《京江祭》的文学传播再塑海龄忠义赴死的形象,但最终都无法获得民众的普遍认同——民众的深层心理始终拒绝海龄形象的高塑。
死者的形象并非单向度地由死者一时一地之所为能够形塑。日常生活的行为举止早已内化并积淀在社会对其的认知之中,并累积性地形成群体性的社会记忆——这一基于民心所向的历史记忆,构成了历史的真实。“历史记忆”并不仅仅是对过往或逝去历史的单纯的记述、回忆,而是一种社会性的建构,尤其是当其作为一种“集体记忆”并被社会认同之时。聚焦于海龄之死的史实考订,只是瞬间历史事件一个片段史实的真相呈现,它并不能真正揭示出鲜活的历史真实。朝廷与地方官员反复措置后形成的官书文本史料,与深深根植于民众日常生活中切身感受的文本史料,形成了极大的反差。历史的真实恰恰就隐藏于这种看似矛盾、冲突的“史实真相”背后。
“历史是一个选择的体系……他从大量的因果关系中抽绎出因果关系,也仅仅是这些因果关系才具有历史意义;历史意义的标准是:历史学家能使这些因果适合其合理说明与解释模式的能力”。[68]仅仅立足于史实(或史料)考证的真实,片段收集来的未加分析的事实,还远远不能真正达至历史学求真的诉求。每一史实本身都牵涉人们的利益关系,肯定或否定一个史实意味着揭示或掩盖一个真相。“在日常生活中任何一个小店主都能精明地判别某人的假貌和真相,然而我们的历史编纂学却还没有获得这种平凡的认识,不论每一时代关于自己说了些什么和想象了些什么,它都一概相信” 。[69]历史的必然不会因偶然事件而发生方向性改变,虽然偶然事件造成的影响也不容忽视。片段的史实真相,既无法遮蔽,更无法替代历史的真实。