山西第一所近代化医学院——私立川至医专(1932—1937)
作者: 王元亮 来源: 太原道
私立山西川至医学专科学校是阎锡山在太原创办的一所纯授西医的高等学校,它的前身是1919年8月创办的“以中医为主,兼授西医,以期发明中国医理,改进中国医术”为目标的山西医学传习所,后随着西医的逐渐深入,进而转变成为一所纯授西医的高等院校。

上图为民国25年(1936年)川至医学专科学校校门
一、报请国民政府教育部立案
不管是中医改进研究会的附设医校山西医学传习所,还是后来改制的山西医学专门学校、山西医学专科学校,都是阎锡山在山西独立举办的,没有得到国民政府教育部的承认。
1932年1月,阎锡山重新任命为太原绥靖公署主任,遂积极向国民政府靠拢,在原山西医学专科学校的基础上建立了私立山西川至医学专科学校(川至系阎伯川恩泽所至的意思),阎锡山亲自担任董事长,学制改为五年,纯教授西医,附属医院改称川至医院,留日归国西医博士靳瑞萱担任校长兼医院院长。

上图为民国21年(1932年),位于太原精营东二道街的川至医院在山西医学专科学校附属医院的基础上建立
靳瑞萱到校后,觉得这种闭门式教育不利于学校发展,更不利于培养人才,遂积极调整教学科目、聘请医学名师,呈文请求教育部立案。

靳瑞萱
1932年8月,私立川至医专首次向国民政府教育部呈报立案,教育部来人考察后认为:“该校实习设备仅解刨方面略具规模,专任教师不敷支配,致有兼任多种性质完全不同之学科及授课时间过少情形,在教学上殊难得良好效果……”未准立案。
1933年8月,经过逐一整改后,第二次呈报立案,同年10月,教育部以9648号文批准立案。从此,私立川至医专完成了立案的全部手续,正式在国内教育界取得合法地位。

上图是1933年山西省教育厅编印的《教育部督学视察山西省教育报告》,封面为时任国民政府教育部部长朱家骅的题词,里面详细介绍了山西省太原市私立川至医学专科学校视察报告。

上图为山西省太原市私立川至医学专科学校视察报告,里面详细介绍了学校的沿革、组织情况、经费、教职员工、设备和附属医院等,并且在最后附加了九条视察意见。
二、建立健全学校各项规章制度
私立川至医专实行校董会领导下的校长负责制。校董会由总校董阎锡山、董事赵戴文、前任校长杨兆泰、现任校长靳瑞萱、董事徐子澄、董事曲容齊组成。


上图六位人物分别是学校董事长阎锡山、董事赵戴文、前任校长杨兆泰、现任校长靳瑞萱、董事徐子澄和董事曲容齊。
董事会负责制定学校发展规划、筹划学校经费、保管学校基金、监督学校日常运行、审查学校每年的预算决算、选聘优秀人才担任校长等职责。
《学校组织大纲》规定,在校长之下设立教务处、训育处、事务处、图书馆、体育部等办事机构,定期召开校务会议、教务会议、训育会议、事务会议、图书会议和体育会议。

上图为私立山西川至医学专科学校的组织结构图
其中最重要的是校务会议,由校长各部主任组织之,每月召集二次,议决校内教学、经费以及其他重大问题。
另外,该校还订有学则、例假、学业成绩测试方法、学生管理制度、教室自习室等各种规则。通过以上行政组织和教学组织的健全,私立川至医专的各项工作逐渐走上了正轨。
三、学校经费来源
《教育部督学视察山西省教育报告》一书中记载,私立川至医专在创办之始,由保晋公司捐款70万,除建筑费支12万,设备费支7万元外,余50万元在太原晋裕银号存放20万元,榆次晋华纺纱厂存放20万元,山西省银行存放10万元,均按年利一分二毫生息,每年计得息6万元。
1932年秋,各董事续募基金得21万元,存放山西省银行,按年息一分三毫生息,每年计得息金27300元。此外,太原有市房4座,约值12万元,年收房租计得1.5万元,以上三项基金之单据,计晋裕银号存折一扣,山西省银行存折一扣,营业公社借据一纸,地契一纸,均经核对无讹。
另外,学校经费的预算决算,均经董事会核定,收支情形,每学期向校董会报告,每月之支出向董事会具领,由董事长派员直接监理。
私立川至医专的经费支出归校长分配,计薪俸占61%强,计618824元,设备占25%弱,计25150元,办公占15%弱,计15380元,收支相抵,上年度得盈余134元。
学费除每生年收50元外,加收校友会费年4元,这对于当时社会每袋白面2元的价格,确实是一笔不小的开支。
四、私立川至医专的师生情况
私立川至医专《学校组织大纲》规定,各处室的主任、办事人员以及专任、兼任教员都由校长任用或聘用。靳瑞萱担任校长后,为建立一所近代化的医学高等专科学校,对学校的中层领导干部及教师进行了一次彻底更换。

从上面表格可以看出,私立川至医专的中层领导大都毕业于当时国内或国外的高等院校,他们的本身经历为学校的改革发展奠定了基础,整个学校的教学计划都在有条不紊的朝着一所近代化医学院发展。

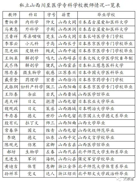
从上表中可以看出私立川至医专的大多数教师都毕业于当时的高等院校,特别是医学专业类教师都毕业于日本的医学专门学校,从而保证了学校的教学质量,为培养当时具备较高水平的医师创造了条件。
私立川至医专规定,学生入学必须年满18岁,且在公立或已经立案的私立中学毕业,具备一定的基本知识。入学考试科目有国文、党义、数学、英语、物理、生物、化学和口试,学生经过考试后录取名额不得超过年度招生总人数的五分之一。

上图为私立川至医专《校友月刊》上登记的招收专科新生的广告
学生在校学习期间的成绩测试分为临时、学期、学年、毕业四种,等级也分为甲乙丙丁四种,如考试在60以下即为丁等,需要留级重新学习。另外,学校为鼓励学生学习,每年还专门选送个别优秀学子赴德、日两国留学。

上表中原山西医学专科学校未毕业的4个班均并入私立川至医专,仍沿用山西医学专科学校班次,先后共招收了6个班,编为第5至10班。到民国26年(1937年)全面抗战爆发前,只毕业了山西医学专科学校转过来的215名学生和5班、6班50名学生。
据1936年统计,私立山西川至医专全校共有职员17人,教员22人,其中留学日本学医的有12人。在校学生,专科为149人,产科为57人。附设川至医院有西医20人、护士40人,开设有病床200张。

上图从左到右分别为教务主任马秉惠、医院主任兰晋祥、产科主任武振纲、训育主任王家驹、事务主任魏观政。

上图为1936年私立山西川至医专全体教职员学生合影,中间穿白色长褂者为学校总董事长阎锡山

教室外景、学生宿舍

医化学实习室、附设医院各科诊疗室

外科手术室、耳鼻咽喉科诊疗室

X光治疗之一、X光治疗之二

学生运动场

上图为1932年成立的私立山西川至医学专科学校及附设医院平面图
从上图可以看出,私立川至医专共有三个大门,正门、便门及医院大门,全都坐北朝南,由三个大门各自向北形成了三条轴线。正门、图书馆、大礼堂形成一条中轴线;便门、教室、学生宿舍之间用便道连结,形成又一条轴线;医院大门、门诊室、病室之间用便道连结,也是一条轴线。
学校校园分为教学和附属医院两大部分,功能分区明确。学校的东南角还专门开辟了一处药圃,是学校和医院药材培植的场所。

上图为私立山西川至医专的校旗,呈三角形布局,中间字体显示为川至医专。

上图为私立山西川至医学专科学校校歌,内容为:惊叹我东亚病夫,有谁起沉疴(ke)?愿吾辈好肩斯任,保育兼医疗。医国之先医人,医人之先医心。融合新旧学理,病根永远绝。
歌词与当时日本帝国主义侵华逐渐加深的背景不无关联,教导学生学习医理的同时热爱祖国,努力改变当前国衰民弱的局面。
1937年7月,抗日战争全面爆发,私立川至医专正值放暑假,学生大部分已经回家。同年8月,留在学校的师生奉阎锡山命令南迁至新绛县,后组建为民族革命大学医学院。留在太原沦陷区的川至医院,不久开为山西省立医院开诊,后于1942年9月并于山西省立桐旭医学专科学校。
私立川至医专虽然只存在短短五年时间,却恰巧是山西医学快速发展的五年,不仅极大地促进了社会医学教育和医疗技术的发展,而且为全面抗战爆发前山西乃至周围省份培养了近千名业务素质较高的医护人员,在国内享有很高的声誉。时值2019年山西医科大学百年华诞之际,希望与大家共同重温那段民国岁月,展望新时代山西医学发展的新前景。